根据《关于开展国家数字乡村试点工作的通知》(中网办通字〔2020〕15号)要求,中央网信办会同农业农村部、国家发展改革委、工业和信息化部、科技部、市场监管总局、国务院扶贫办等部门组织开展国家数字乡村试点工作。
经各省、自治区、直辖市和新疆生产建设兵团推荐、专家评审及复核,七部门确定了拟作为国家数字乡村试点地区名单。现将名单予以公示,如有异议,请于公示期内与我们联系,反映情况须真实客观,并请提供相关证明材料和有效联系方式。
公示时间:2020年9月18日—9月24日
联系单位:中央网信办信息化发展局
联系电话:010-55635823
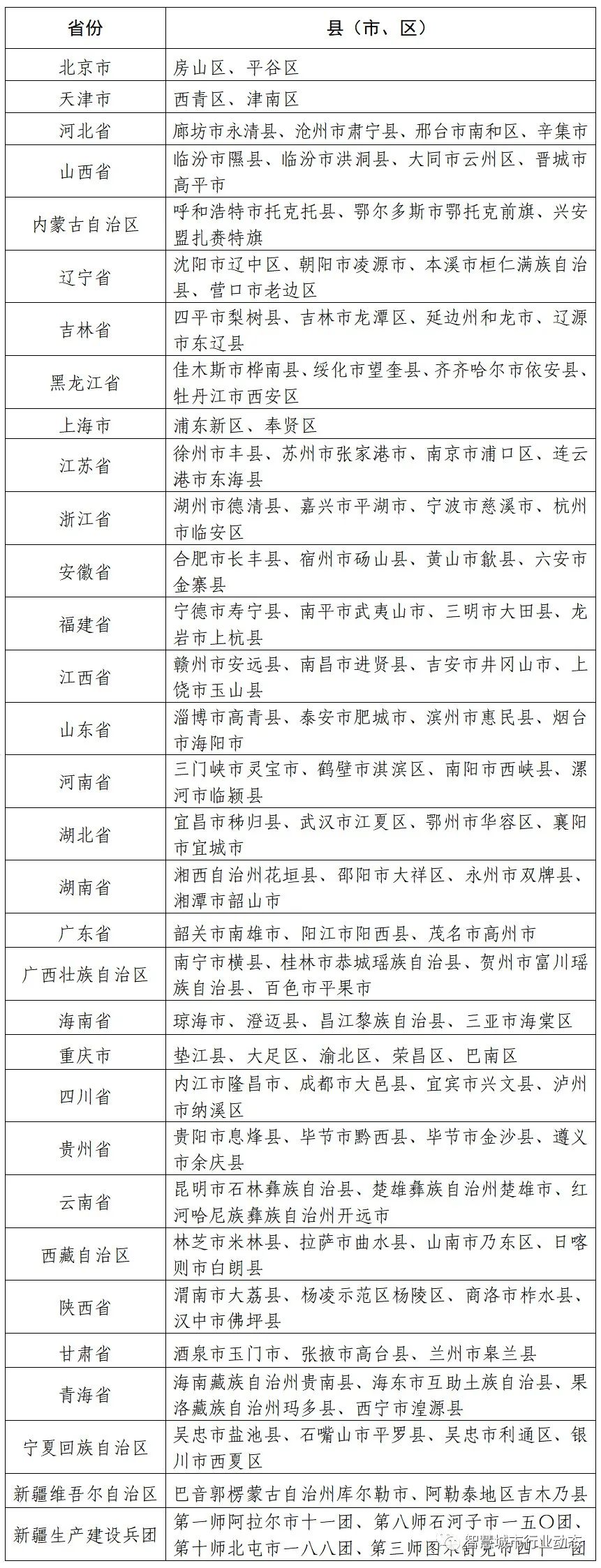
国家数字乡村试点地区公示名单

附件:中央网信办等七部门联合印发《关于开展国家数字乡村试点工作的通知》
根据《中共中央 国务院关于抓好“三农”领域重点工作确保如期实现全面小康的意见》、《数字乡村发展战略纲要》和《2020年数字乡村发展工作要点》的要求,中央网信办、农业农村部、国家发展改革委、工业和信息化部、科技部、市场监管总局、国务院扶贫办印发《关于开展国家数字乡村试点工作的通知》,部署开展国家数字乡村试点工作。
《通知》指出,数字乡村既是乡村振兴的战略方向,也是建设数字中国的重要内容。开展数字乡村试点是深入实施乡村振兴战略的具体行动,是推动农业农村现代化的有力抓手,也是释放数字红利催生乡村发展内生动力的重要举措。要按照实施乡村振兴战略的总体部署,以解放和发展数字化生产力、激发乡村振兴内生动力为主攻方向,以弥合城乡数字鸿沟、促进农业农村经济社会数字化转型为重点,积极探索数字乡村发展新模式,加快推进农业农村现代化建设,促进农业全面升级、农村全面进步、农民全面发展。
《通知》要求,坚持统筹推进,注重协同联动,加强试点工作统筹协调、资源整合、部门协同、上下联动,做好数字乡村发展整体规划设计,系统集成数字乡村领域相关试点示范的支持政策和经验做法,统筹推进乡村的新型基础设施、数字经济、数字农业农村、农村科技创新、乡村数字治理、信息惠民服务等建设和发展,形成工作合力,实现重点突破。坚持问题导向,深化改革创新,紧紧围绕农民最关心最直接最现实的问题,加大改革力度,加快制度、机制、模式和技术创新,着力解决整体设计缺失、资源统筹不足、基础设施薄弱等问题,打通信息壁垒,推进集约共享,释放数字红利,同步做好网络安全工作,不断增强广大农民的获得感、幸福感、安全感。坚持激发活力,倡导多方参与,深化“放管服”改革,发挥市场在资源配置中的决定性作用,更好发挥政府作用,充分调动各方力量和广大农民参与数字乡村建设,以信息流带动技术流、资金流、人才流、物资流,激活农村各种要素,加快推动农业农村数字化转型。坚持因地制宜,注重分类指导,试点地区结合本地实际和资源禀赋,积极探索集聚提升类、城郊融合类、特色保护类、搬迁撤并类等不同类型乡村的数字化转型路径和发展模式,明确目标,细化任务,完善措施,精准施策,持续提升数字乡村发展水平。
《通知》明确了工作目标,到2021年底,试点地区数字乡村建设取得明显成效,城乡数字鸿沟明显缩小,乡村数字经济快速发展,农业生产智能化、经营网络化水平大幅提高,依托互联网开展的农村创业创新蓬勃发展,乡村数字治理体系基本完善,乡村公共服务体系基本建立,乡村网络文化繁荣发展。通过试点地区在整体规划设计、制度机制创新、技术融合应用、发展环境营造等方面形成一批可复制、可推广的做法经验,为全面推进数字乡村发展奠定良好基础。
《通知》提出,试点内容主要包括七个方面:
一是开展数字乡村整体规划设计。落实党中央、国务院关于乡村振兴、网络强国、数字中国等决策部署,坚持农业农村优先发展,按照产业兴旺、生态宜居、乡风文明、治理有效、生活富裕的总要求,结合实际、因地制宜地编制县域数字乡村建设规划,做好整体设计,明确建设目标、重点任务工程和实施步骤,完善配套政策措施,统筹推进数字乡村和智慧城市建设,有效发挥信息技术创新的扩散效应、信息和知识的溢出效应、数字技术释放的普惠效应,促进城乡融合发展。
二是完善乡村新一代信息基础设施。加强基础设施共建共享,打造集约高效、绿色智能、安全适用的乡村信息基础设施。加快农村光纤宽带、移动互联网、数字电视网和下一代互联网发展,提升4G网络覆盖水平,探索5G、人工智能、物联网等新型基础设施建设和应用。加快推动农村水利、公路、电力、冷链物流、农业生产加工等传统基础设施的数字化、智能化转型,推进智慧水利、智慧交通、智能电网、智慧农业、智慧物流建设。
三是探索乡村数字经济新业态。深化制度机制创新,加快农业农村数字化转型步伐,加强技术研发、组织创新和制度供给,推进现代信息技术与农业农村各领域各环节深度融合应用,推动农业生产智能化、经营网络化,提高农业土地产出率、劳动生产率和资源利用率。强化农业农村科技创新供给,推动信息化与农业装备、农机作业服务和农机管理融合应用。推进农业生产环境自动监测、生产过程智能管理,探索农业农村大数据管理应用,积极打造科技农业、精准农业、智慧农业。大力培育一批信息化程度高、示范带动作用强的生产经营组织,培育形成一批叫得响、质量优、特色显的农村电商品牌,因地制宜培育创意农业、认养农业、观光农业、都市农业等新业态。
四是探索乡村数字治理新模式。促进信息化与乡村治理深度融合,补齐乡村治理的信息化短板,提升乡村治理智能化、精细化、专业化水平。提升疫情监测分析预警水平,提高突发公共事件应急处置能力。探索“互联网+党建”、智慧党建等新模式,探索建设“网上党支部”、“网上村(居)民委员会”,健全党组织领导的自治法治德治相结合的乡村治理体系。推动“互联网+政务服务”向乡村延伸覆盖,推进涉农服务事项在线办理,促进网上办、指尖办、马上办,提升人民群众满意度。
五是完善“三农”信息服务体系。聚焦农民生产生活实际需求,积极采用适应“三农”特点的信息终端、技术产品、移动互联网应用(APP)软件,提升精细化管理和人性化服务水平。推进“互联网+医疗健康”,推动远程医疗延伸到乡镇卫生院、村卫生室。依托信息化推动基本公共服务向农村下沉,协同推进教育、生态环保、文化服务、交通运输、快递物流等各领域信息化,推动智慧广电公共服务建设,深化信息惠民服务。
六是完善设施资源整合共享机制。加大统筹协调和资源整合力度,打通已有分散建设的涉农信息系统,大力推进县级部门业务资源、空间地理信息、遥感影像数据等涉农政务信息资源共享开放、有效整合。研究制定乡村信息服务资源整合共享规范,充分运用农业农村、科技、商务、交通运输、通信、邮政等部门在农村的已有站点资源,整合利用系统、人员、资金、站址、服务等要素,统筹建设乡村信息服务站点,推广一站多用、一机多用。
七是探索数字乡村可持续发展机制。抓好网络扶贫行动和数字乡村发展战略的无缝衔接,探索建立与乡村人口知识结构相匹配的数字乡村发展模式。建设新农民新技术创业创新中心,推动产学研用合作。充分调动市场积极性,培育数字乡村发展良好生态,激发乡村自我发展动力和活力。加强基层干部和农民信息素养培训,积极利用多种渠道开展数字乡村专题培训,加快培育造就一支爱农业、懂技术、善经营的高素质农民队伍,支持农民工和返乡大学生运用网络和信息技术开展创业创新。
下一步,中央网信办将会同相关部门加强组织领导、政策支持和调查研究,及时总结和提炼试点地区产生的可复制、可推广的做法和经验,做好典型案例征集、经验交流与示范推广,带动面上工作。